4月11日,北京师范大学生命科学学院王友军团队与中国科学技术大学唐爱辉团队、北京大学王世强团队以及中国科学院神经科学研究所的穆宇团队以共同通讯的方式在《自然-通讯》(Nature Communications)发表题为 “Highly dynamic and sensitive NEMOer calcium indicators for imaging ER calcium signals in excitable cells” 的论文。该研究开发出基因编码内质网钙探针NEMOer,能高效监测细胞内质网钙离子动态与稳态变化。王友军团队博士生谷文佳、安徽医科大学副教授陈佳慧、王世强团队博士生张译尹、穆宇团队博士后王志荣以及王友军团队已毕业博士李佳为本研究共同第一作者。
内质网是细胞中最大的“钙库”,在细胞钙信号转导中起关键作用,其钙稳态失调与多种疾病密切相关,而内质网钙信号又表现出快速且幅度大的特点。现有遗传编码钙指示工具(如G-CEPIA1er)因灵敏度低、动力学慢、信噪比低而难以捕捉微小且快速的钙活动,限制了其在内质网钙信号监测中的应用。
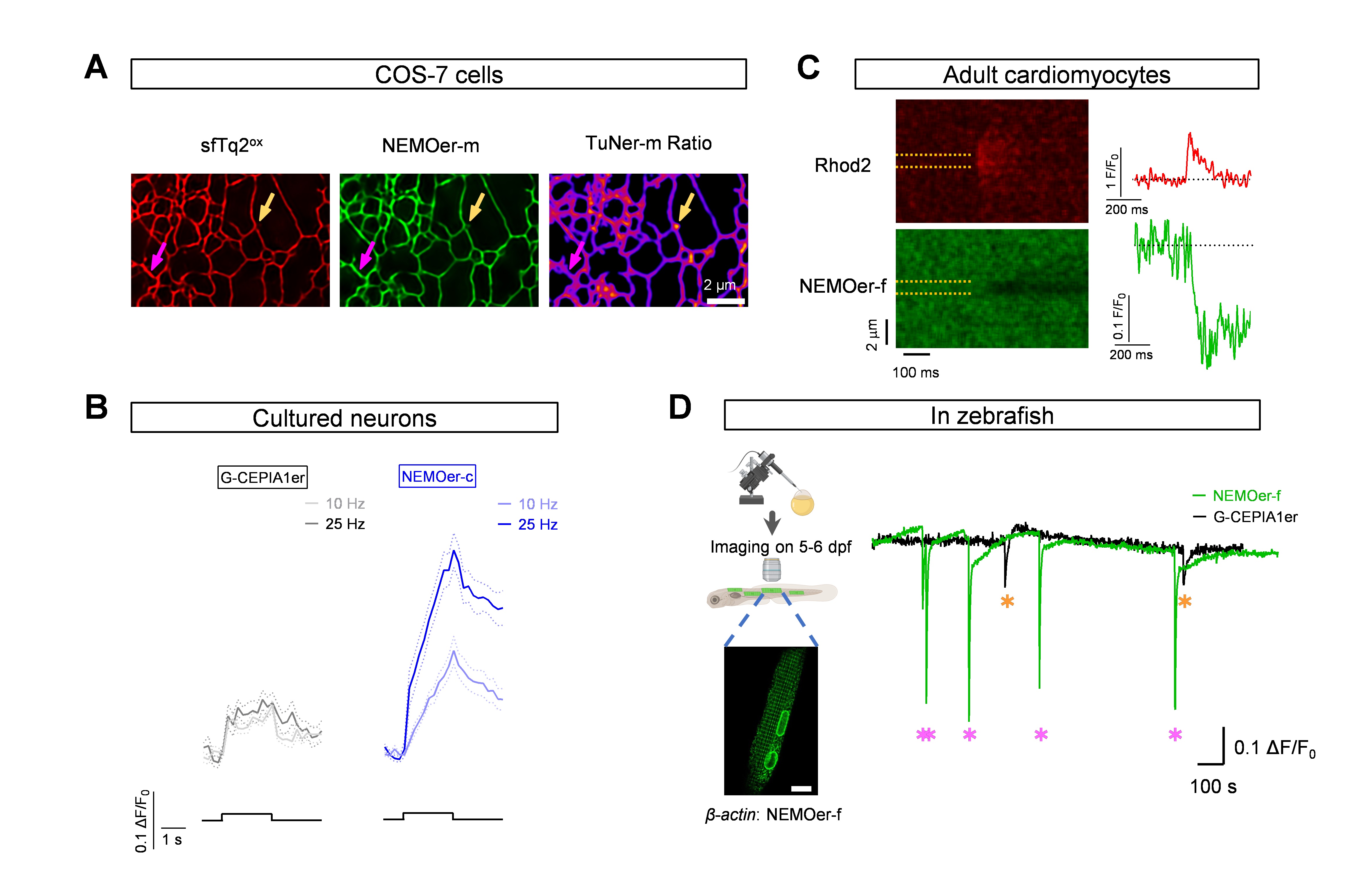
基于团队前期开发的胞浆钙探针NEMO ,团队针对内质网高钙环境,设计优化并构建出一系列遗传编码内质网钙探针NEMOer。与现有探针相比,NEMOer在荧光亮度和动态范围上的提升可高达一个数量级,对生理pH波动更不敏感,抗光淬灭能力更强。比值型NEMOer首次实现对内质网微区内钙稳态与动态变化的超分辨监测(图1A)。在神经元中,NEMOer更灵敏的记录到离体神经元中内质网钙活动(图1B)。在离体大鼠心肌细胞中,利用NEMOer-f首次以基因编码的内质网钙探针直接观察到产生胞浆钙火花(图1C,上图)的肌质网“钙闪烁”现象(图1C,下图)。在活体斑马鱼中,利用NEMOer-f首次监测到骨骼肌细胞肌质网自发性钙释放(图1D),展现出优异的成像性能与广泛适用性。

图1:NEMOer系列探针在(A)超分辨成像(B)分离神经元(C)分离大鼠心肌细胞(D)在体斑马鱼肌肉细胞的反应示例
综上,NEMOer系列钙探针具备高时空分辨率和灵敏度,能实时监测活细胞中复杂的钙动态和稳态变化,拓展了细胞器钙指示剂的应用范围,为揭示多种疾病发生相关的钙信号调控机制提供了强有力的监测工具。
本研究获得国家自然科学基金、国家重大科技专项、国家重点研发计划、中科院和科技部重点研发项目以及博士后基金的大力支持。清华大学李栋团队也参与了本研究并予以大力支持。北京师范大学生命科学实验技术中心、神经科学研究所的光学成像平台、清华大学蛋白质研究技术中心以及广州超视计生物科技有限公司为本研究提供了支持与服务。